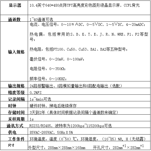
SIN-R8000D系列無紙記錄儀采用高速、高性能32位ARM微處理器,畫面響應時間小于0.5秒,可同時實現40路信號采集,具有傳感器隔離配電輸出、繼電器報警輸出、變送輸出、流量積算、溫壓補償、累積報表、歷史數據轉存、打印以及遠程通訊功能。配備進口10.4英寸640*480點陣TFT高亮度彩色圖形液晶顯示屏,CCFL背光、畫面清晰、色彩絢麗、寬視角,屏幕亮度自由調節;采用32M大容量的FLASH閃存芯片存貯歷史數據,掉電永不丟失數據;根據記錄間隔的不同,可存儲72個小時至720天的數據。主要應用在冶金、石油、化工、建材、造紙、食品、制藥、熱處理和水處理等各種工業現場。
1.配流量計,實現測量和記錄現場的流量信號。
2.配壓力變送器,實現測量和記錄現場的壓力信號。
3.配溫度傳感器,實現測量和記錄現場的溫度信號。
4.配電量變送器,實現測量和記錄現場的電量信號。
5.配液位變送器,實現測量和記錄現場的液位信號。
6.配溫濕度變送器,實現測量和記錄現場的溫濕度信號。
7.……











